1. Overview
Domain Purpose:
The Learning domain enables integration capabilities like the exchange of relevant HR data needed for Learning Management System or Performance Management System who are responsible for the employee development process around personal and collective courses or appraisals.
Typical Use Cases:
- Get all the relevant employee data for the learning systems
- Get the organization structure for the approval of courses
- Post a certificate or diploma to the personal file system after finishing a course
Base URL:
https://api.youforce.com/learning
Swagger page:
For more detailed information about the endpoints available in this API, please visit the Youforce Learning API Swagger page
Postman collection:
For a complete example, you can check our Postman collection
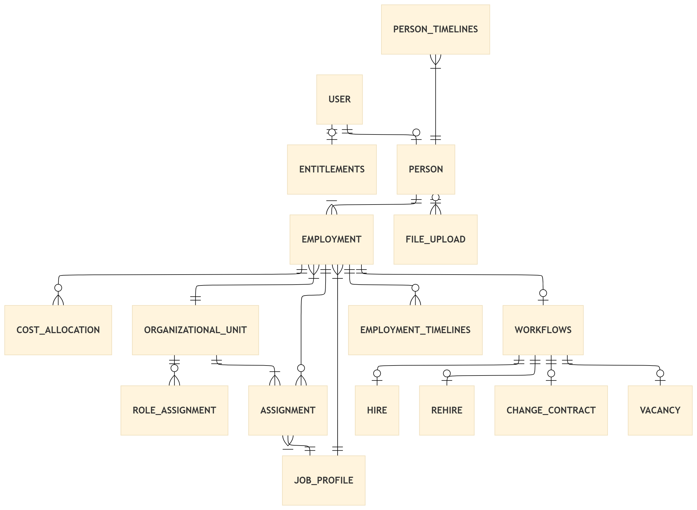
2. Domain model


3. Included entities
This is the list of available endpoints for this domain.
Take into account that the endpoints will show the information that has been already processed by HR Core. This means that changes in the recent future might be shown in the response of the APIs and not the current value.
| Entity | Description | Access capabilities |
|---|---|---|
| Assignments | Allocation of specific tasks or duties to an employee within an employment. For example, an employee is assigned to a different department as a temporary replacement or to help another department without changing his own employment. HR Core: Inzet. | READ |
| Classifications | Reference table that shows the possible classifications. HR Core: | READ |
| Cost Allocations | Regarding the distribution of financial resources or expenses across different departments or projects, it is the cost center of an employee. An employee can have multiple cost allocations. HR Core: Loonverdeling. | READ |
| Cost Centers | In the entity Country are exposed the possible code and description of the different cost centers. HR Core: Kostenplaats | READ |
| Contract Types | Reference table that exposes the type of contracts available. HR Core: Soort contract | READ |
| Employments | The formal relationship between an employer and an employee regarding their job position. A person can have multiple employments at the same time. HR Core: Dienstverband | READ |
| Employment Timelines | The chronological sequence of events in the past pertaining to an individual’s employment within an organization, including start and end dates. It is based on the history table of HR Core. The endpoint contains the same fields as the endpoint employments. HR Core: Dienstverband Historie | READ |
| Employment Types | Show details of the employment types. HR Core: Soort Arbeidsrelatie | READ |
| Entitlements | Different users that have a certain entitlement. | READ |
| File Upload | Ability of uploading files to a repository of an individual’s employment records, including certifications, diplomas, contracts and other personal documents. | WRITE |
| Job Profiles | Different profiles or functions existing for each role within the company. HR Core: Functie | READ |
| Job Families | Reference table that exposes the possible position groups or job families that can be logged. HR Core: Functiegroep | READ |
| Locations | Reference table that shows the possible locations. HR Core: | READ |
| Organization Units | Distinct business units, departments, divisions, etc within a larger organization that represent functional or geographical areas and how these are related to each other. HR Core: Organisatie eenheden | READ |
| Persons | An individual employee or worker within the organization, including some personal details. This could also contain people without (active) employment. Additionally, if the person has an employment which is out of the historicaldays, then the person won’t be retrieved neither. HR Core: Persoon | READ |
| Person Timelines | The chronological sequence of processed events in HR Core pertaining to a person within an organization. It is based on the history table of HR Core. The endpoint contains the same fields as the endpoint persons. HR Core: Persoon Historie | READ |
| Role Assignments | Allocation of specific roles or responsibilities to a person within the organization. The role assignment describes “who” is responsible for “what“ and “when“ within the organization unit. HR Core: Rol toewijzing | READ |
| Salary Scales | Reference table that exposes the current set of payroll scales for a employment to determine the salary. HR Core: Salaris schaal | READ |
| Users | Individuals with unique identifiers who have access to an organization’s systems, resources or data and their entitlements. Youforce User account. | READ |
| Workflow | A defined series of tasks or steps to complete a business process, like setting up the study cost agreements. | WRITE |
4. Uploading Files
The possible file upload types are the following:
- Appraisal review (beoordelingsgesprek) –> Value: beoordelingsGesprek
- Career agreement (loopbaanafspraak) –> Value: loopbaanafspraken
- Career mail (correspondentie loopbaan) –> Value: corrLoopbaan
- Career other (overig loopbaan) –> Value: ovLoopbaan
- Certificate (certificaat) –> Value: certificaat
- Diploma (diploma) –> Value: diploma
- Performance review (functioneringsgesprek) –> Value: functioneringGesprek
The uploading of the files is asynchronous which allows the integrator to initiate a file upload and continue with other tasks without waiting for the upload to complete.
Our servers will process the file in the background, while the integrator can check the status of this process by making a query to the status endpoint (see below).
5. Security and Scopes
All available endpoints are secured using OAuth 2.0 and protected by scopes.
| Scope | Description | Affected endpoints |
|---|---|---|
| Youforce-Learning:Get_Basic | Grants access to basic employee & organisation data | GET /v1.0/assignments GET /v1.0/classifications GET /v1.0/costAllocations GET /v1.0/costCenters GET /v1.0/contractTypes GET /v1.0/employments GET /v1.0/employments/timelines GET /v1.0/employmentTypes GET /v1.0/entitlements/{Entitlement}/users GET /v1.0/jobProfiles GET /v1.0/jobFamilies GET /v1.0/locations GET /v1.0/organizationUnits GET /v1.0/persons GET /v1.0/persons/timelines GET /v1.0/roleAssignments GET /v1.0/salaryScales GET /v1.0/users |
| Youforce-Learning:GetPrivateContactDetails | Grants access to private contact details of the employees | GET /v1.0/persons GET /v1.0/persons/timelines Extra fields shown: social security number, addresses, e-mail addresses (business and private) and phone numbers (business and private) |
| Youforce-Learning:HSS_startWorkflow | Grants access to start workflows on Self Service | GET /v1.0/persons/{PersonId}/contracts/{ContractId}/trainingAgreements/{TicketId}/status POST /v1.0/persons/{PersonId}/contracts/{ContractId}/trainingAgreements |
| Youforce-Learning:Upload_documents | Grants access to upload documents to the personal file system, like certificates, diplomas and other relevant documents | GET /v1.0/employees/documents/{TicketId}/status POST /v1.1/employees/{PersonId}/documents/{certificate, diploma, careerAgreement, careerMail, careerOther, performanceReview, appraisalReview} |
6. Pagination & Filtering parameters
Learn how to efficiently manage large amounts of information by using pagination and filtering parameters to improve performance and user experience.
Pagination Parameters:
These parameters control the pagination of API results:
- take: Use this parameter to retrieve a certein amount of registers per call, being the minimun value 1 and the maximum value 1000.
- skip: Use this parameter to skip a certein amount of records. Use it for offset-based pagination.
- nextLink: For large paginated responses, if there are more registers than shown in the output, we will provide a continuation token that you can use in the next call to get the next page.
Date Filtering Parameters:
The latestSync field in the response reflects the last synchronization datetime (creation or modification dates) we stored because we received an update from the HRCore. So it is not related to the dischargedate value.
These parameters filter records based on this latestSync field:
- from: Use this parameter to filter records based on creation or last modification dates and retrieve records which modification date is greater or equal to the value in the filter → records that have latestSync datetime >= from
- to: Use this parameter to filter records based on creation or last modification dates and retrieve records which modification date is less or equal to the value in the filter → records that have latestSync datetime <= to
Filters on validity of a record:
- validOn: Use this parameter to filter temporal entities that are valid on a specific date (e.g., contract validity based on its start and end dates).
This filter is meant to be used in combination with From and To parameters. For example, with From and To you will get the Employments that are modified in a specific range, and with validOn you will limit the response to the records that are active on a specific date.
Available endpoints: timelines, assignment and role assignment endpoints.
Other Parameters:
-
isActive: Use this parameter to distinguish between active or deleted records. Active means that it is still in the HR Core database but it has not been deleted from there. It doesn’t correspond to the block field in HR Core.
Available for all endpoints.
Example 1:
- we have a record that is active (not deleted in HR Core)
- today is 01/12/2025
- historical days is set at 60 days in the subscription (Configuration API)
- the discharge date is 01/11/2025 (within the historical days window)
→ then the record will be returned in the API
Example 2:
- we have a record that is active (not deleted in HR Core)
- today is 01/12/2025
- historical days is set at 15 days in the subscription (Configuration API)
- the discharge date is 01/11/2025 (outside the historical days window)
→ then the record will NOT be returned in the API
Example 3:
- the record has been deleted on 01/12/2025 from HR Core (it is not active)
- today is 01/12/2025
- historical days is set at 75 days in the subscription (Configuration API)
- the discharge date is 01/11/2025 (within the historical days window)
- It is within the 7 days after its deletion and:
- the filter isActive is true → then the record will NOT be returned in the API
- the filter isActive is false → then the record will be returned in the API
- the filter isActive not provided → then the record will be returned in the API
Example 4:
- the record has been deleted on 10/11/2025 from HR Core (it is not active)
- today is 01/12/2025
- historical days is set at 75 days in the subscription (Configuration API)
- the discharge date is 01/11/2025 (within the historical days window)
- it is not within the 7 days after its deletion
→ then the record will NOT be returned in the API (regardless of the value of isActive parameter) - personId, personCode: Use one of these parameters to filter indistinctly by the code of an specific individual.
Available endpoints: Assignment, CostAllocation, Person, RoleAssignment and PlannedChanged. - company: Use this parameter to filter by company field.
Available endpoints: Employment. - organizationUnit: Use this parameter to filter by department or team structure.
Available endpoints: Employment. - shortName: Use this parameter to filter by the short name of an organization unit or job profile depending on the endpoint.
Available endpoints: JobProfile, RoleAssignment and OrganizationUnit. - employmentType: Use this parameter to filter by the employment type code.
Available endpoints: Employment.
7. Deprecated Endpoints
List of Deprecated Routes:
- GET /v1.0/EmploymentTimelines:
This behavior has been incorporated as part of the Employments endpoint –> GET /v1.0/Employments/Timelines - GET /v1.0/EmploymentTimelines/{id}:
This behavior has been incorporated as part of the Employments endpoint –> GET /v1.0/Employments/Timelines/{id}