1. Overview
Domain Purpose:
The IAM domain enables integration between HR Core HR Core and external Identity & Access Management systems. It provides essential HR data such as personal and contract information to automate security-critical processes like onboarding, offboarding and access provisioning of users in other systems like Active Directory or IDP.
Typical Use Cases:
- Automating account creation for new employees in IT systems
- Revoking application or building access when a person changes roles
- Syncing employee role changes to access control systems
- Syncing the AD identity with Youforce
Base URL:
https://api.youforce.com/IAM
Swagger page:
For more detailed information about the endpoints available in this API, please visit the Youforce IAM API Swagger page
Postman collection:
For a complete example, you can check our Postman collection
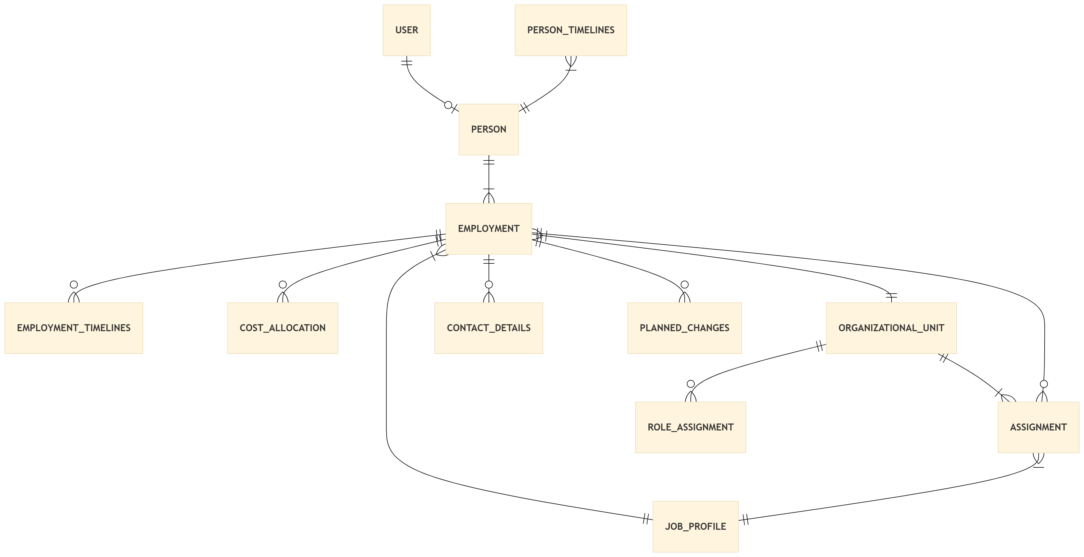
2. Domain model


3. Available endpoints
This is the list of available endpoints for this domain.
Take into account that the endpoints will show the information that has been already processed by HR Core. This means that changes in the recent future might be shown in the response of the APIs and not the current value.
| Entity | Description | Access capabilities |
|---|---|---|
| Assignments | Allocation of specific tasks or duties to an employee within an employment. For example, an employee is assigned to a different department as a temporary replacement or to help another department without changing his own employment. HR Core: Inzet | READ |
| Classifications | Reference table that shows the possible classifications. HR Core: | READ |
| Contact Details | It refers to the information used to reach or communicate with a person, such as phone numbers and email addresses. Note that, for reading purposes, this information is available in the Persons endpoint. | WRITE |
| Cost Allocations | Regarding the distribution of financial resources or expenses across different departments or projects, it is the information related to the cost center of an employee. An employee can have multiple cost allocations. HR Core: Loonverdeling | READ |
| Country | In the entity Country are exposed the possible countries recorded as a reference table. HR Core: Land | READ |
| Cost Centers | In the entity Country are exposed the possible code and description of the different cost centers. HR Core: Kostenplaats | READ |
| Employments | The formal relationship between an employer and an employee regarding their position within the company. A person can have multiple employments at the same time. HR Core: Dienstverband | READ |
| Employment Planned Changes | Pending changes to be processed in employment type, organization unit, job profile and amount of hours that will come in the future detailing the start and end dates of the change. Once they are processed, the records will disappear from this endpoint. HR Core: Indirecte Mutaties | READ |
| Employment Timelines | The chronological sequence of processed events in HR Core pertaining to an individual’s employment within an organization, including start and end dates. It is based on the history table of HR Core. The endpoint contains the same fields as the endpoint employments. HR Core: Dienstverband Historie | READ |
| Employment Types | Show details of the employment types. HR Core: Soort Arbeidsrelatie | READ |
| Job Profiles | Different profiles or functions existing for each role within the company. HR Core: Functie | READ |
| Locations | Reference table that shows the possible locations. HR Core: | READ |
| Name Assemble Order | Reference table that shows the possible ways to use the surname. HR Core: Gebruik achternaam | READ |
| Organization Units | Distinct business units, departments, divisions, etc within a larger organization that represent functional or geographical areas and how these are related to each other. HR Core: Organisatie eenheden | READ |
| Persons | An individual employee or worker within the organization, including some personal details. If the person has never had an employment, it will not be shown in the response. Additionally, if the person has an employment which is out of the historicaldays, then the person won’t be retrieved neither. HR Core: Persoon | READ |
| Person Timelines | The chronological sequence of processed events in HR Core pertaining to a person within an organization. It is based on the history table of HR Core. The endpoint contains the same fields as the endpoint persons. HR Core: Persoon Historie | READ |
| Role Assignments | Allocation of specific roles or responsibilities to a person within the organization. The role assignment describes “who” is responsible for “what“ and “when“ within the organization unit. HR Core: Rol toewijzing | READ |
| Role Assignment Descriptions | Reference table that exposes the functions of roles that are identified within an organizational unit. HR Core: Rol Org. eenheid | READ |
| Role User Management | Reference table that exposes the functions of roles that are identified within an organizational unit. HR Core: Rol Org. eenheid | READ |
| Users | Individuals with unique identifiers who have access to an organization’s systems, resources or data and their entitlements. Youforce User account. | READWRITE |
4. Security and Scopes
All available endpoints are secured using OAuth 2.0 and protected by scopes.
| Scope | Description | Affected endpoints |
|---|---|---|
| Youforce-IAM:Get_Basic | Grants access to basic employee & organisation data | GET /v1.0/assignments GET /v1.0/classifications GET /v1.0/costAllocations GET /v1.0/costCenters GET /v1.0/country GET /v1.0/employments GET /v1.0/employments/plannedChanges GET /v1.0/employments/timelines GET /v1.0/employmentTypes GET /v1.0/jobProfiles GET /v1.0/locations GET /v1.0/nameAssembleOrder GET /v1.0/organizationUnits GET /v1.0/persons GET /v1.0/persons/timelines GET /v1.0/roleAssignments GET /v1.0/roleUserManagement GET /v1.0/users |
| Youforce-IAM:GetPrivateContactDetails | Grants access to private information of the employees | GET /v1.0/persons GET /v1.0/persons/timelines Extra fields shown: social security number, addresses, e-mail addresses (business and private) and phone numbers (business and private) |
| Youforce-IAM:Write_Basic | Enables to write back basic information like e-mail address and phone number to HR Core | POST /v1.0/contactDetails/{personCode} POST /v1.0/contactDetails/bulk |
| Youforce-IAM:Update_Identity | Enables to write back changes in the Identity of the Youforce User | PATCH /v1.0/users(employeeId={employeeId})/identity |
5. Pagination & Filtering parameters
Learn how to efficiently manage large amounts of information by using pagination and filtering parameters to improve performance and user experience.
Pagination Parameters:
These parameters control the pagination of API results:
- take: Use this parameter to retrieve a certein amount of registers per call, being the minimun value 1 and the maximum value 1000.
- skip: Use this parameter to skip a certein amount of records. Use it for offset-based pagination.
- nextLink: For large paginated responses, if there are more registers than shown in the output, we will provide a continuation token that you can use in the next call to get the next page.
Date Filtering Parameters:
The latestSync field in the response reflects the last synchronization datetime (creation or modification dates) we stored because we received an update from the HRCore. So it is not related to the dischargedate value.
These parameters filter records based on this latestSync field:
- from: Use this parameter to filter records based on creation or last modification dates and retrieve records which modification date is greater or equal to the value in the filter → records that have latestSync datetime >= from
- to: Use this parameter to filter records based on creation or last modification dates and retrieve records which modification date is less or equal to the value in the filter → records that have latestSync datetime <= to
Filters on validity of a record:
- validOn: Use this parameter to filter temporal entities that are valid on a specific date (e.g., contract validity based on its start and end dates).
This filter is meant to be used in combination with From and To parameters. For example, with From and To you will get the Employments that are modified in a specific range, and with validOn you will limit the response to the records that are active on a specific date.
Available endpoints: timelines, assignment and role assignment endpoints.
Other Parameters:
-
isActive: Use this parameter to distinguish between active or deleted records. Active means that it is still in the HR Core database but it has not been deleted from there. It doesn’t correspond to the block field in HR Core.
Available for all endpoints.
Example 1:
- we have a record that is active (not deleted in HR Core)
- today is 01/12/2025
- historical days is set at 60 days in the subscription (Configuration API)
- the discharge date is 01/11/2025 (within the historical days window)
→ then the record will be returned in the API
Example 2:
- we have a record that is active (not deleted in HR Core)
- today is 01/12/2025
- historical days is set at 15 days in the subscription (Configuration API)
- the discharge date is 01/11/2025 (outside the historical days window)
→ then the record will NOT be returned in the API
Example 3:
- the record has been deleted on 01/12/2025 from HR Core (it is not active)
- today is 01/12/2025
- historical days is set at 75 days in the subscription (Configuration API)
- the discharge date is 01/11/2025 (within the historical days window)
- It is within the 7 days after its deletion and:
- the filter isActive is true → then the record will NOT be returned in the API
- the filter isActive is false → then the record will be returned in the API
- the filter isActive not provided → then the record will be returned in the API
Example 4:
- the record has been deleted on 10/11/2025 from HR Core (it is not active)
- today is 01/12/2025
- historical days is set at 75 days in the subscription (Configuration API)
- the discharge date is 01/11/2025 (within the historical days window)
- it is not within the 7 days after its deletion
→ then the record will NOT be returned in the API (regardless of the value of isActive parameter) - personId, personCode: Use one of these parameters to filter indistinctly by the code of an specific individual.
Available endpoints: Assignment, CostAllocation, Person, RoleAssignment and PlannedChanged. - company: Use this parameter to filter by company field.
Available endpoints: Employment. - organizationUnit: Use this parameter to filter by department or team structure.
Available endpoints: Employment. - shortName: Use this parameter to filter by the short name of an organization unit or job profile depending on the endpoint.
Available endpoints: JobProfile, RoleAssignment and OrganizationUnit. - statusFrom: Use this parameter to filter records based on the status date field and retrieve records which status date is greater or equal to the value in the filter.
Available endpoints: PlannedChanges. - statusTo: Use this parameter to filter records based on the status date field and retrieve records which status date is less or equal to the value in the filter.
Available endpoints: PlannedChanges. - status: Use this parameter to filter records based on the status field. The possible values are: pending, processed, blocked and rejected.
Available endpoints: PlannedChanges endpoint. - employmentType: Use this parameter to filter by the employment type code.
Available endpoints: Employment.
6. Deprecated Endpoints
List of Deprecated Routes:
- GET /v1.0/EmploymentTimelines:
This behavior has been incorporated as part of the Employments endpoint –> GET /v1.0/Employments/Timelines - GET /v1.0/EmploymentTimelines/{id}:
This behavior has been incorporated as part of the Employments endpoint –> GET /v1.0/Employments/Timelines/{id}